Callback for API-only integration

For the API-only integration callback, the bank calls back to Token.io and Token.io calls back to the TPP - as shown here:

You should not rely on the parameters in the callback url to determine the payment status and potential next steps.

We recommend that you use webhooks or polling instead.

In this callback, the query parameters always contain payment-id, member-id and state.

Example callback for Payments v2

https://tpp.callback.url?member-id=m:33V1ykzKwHbkWqt7fDz2WPPdH2Zt:5zKtXEAq&payment-id=pm2:24YYrAZ34sTo4A6C47rYandHke2L:2gFUX1NDgoi&state=CallbackState1725556043

 

or in JSON format:

{

    "member-id": "m:33V1ykzKwHbkWqt7fDz2WPPdH2Zt:5zKtXEAq",

    "payment-id": "pm2:24YYrAZ34sTo4A6C47rYandHke2L:2gFUX1NDgoi",

    "state": "CallbackState1725556043"

}

 

In rare cases the status may be returned.
This only applies to multi-redirect banks where the callback is executed synchronously.

Token.io processes callback asynchronously in order to return control of the browser to the TPP as soon as possible. The TPP should either wait for a webhook or poll the payment in order to determine the payment status and potential next steps.

request-timeout header

Banks may take some time to respond when a request is made. Therefore, Token.io recommends that you set a request-timeout header in your API-only POST /v2/payments requests to match the timeout of your client and avoid DEADLINE_EXCEEDED errors.

If this is set, Token.io sends a response when this timeout period has passed and will update payment status as soon as the bank has responded.

The following example demonstrates what happens when you set a request-timeout of 10 seconds and the call to the bank takes 15 seconds:

  1. The TPP makes a POST /v2/payments call.

  2. Token.io creates a resource with the status INITIATION_PENDING.

  3. Token.io starts the call to the bank.

  4. After 10 seconds from (1): Token.io returns the payment status INITIATION_PENDING.

  5. After 15 seconds from (3): Token.io receives a response from the bank and changes the status to, for example, INITIATION_PENDING_REDIRECT_AUTH. The update will be sent in a webhook, if the TPP is subscribed for webhooks.

  6. The TPP makes the GET /v2/payments/{id} call and receives the payment with INITIATION_PENDING_REDIRECT_AUTH.

Recovery flow

Sometimes the bank might not send the callback to Token.io.

In most cases, this means that the user was not able to login to the bank authorization page and the status remains as INITIATION_PENDING_REDIRECT_AUTH, changing to INITIATION_EXPIRED after 40 minutes.

Additionally, the callback may not be sent if, for example, the user successfully logs in, approves the payment and then closes the browser page too early, or there are some other connection issues. The transaction may have completed and funds may have been transferred, but the user hasn't been redirected from the bank page and the TPP didn't receive the callback. In these cases, we recommend continuing to watch the payment status updates via webhook, or by polling the payment, until the status is finalised.

The following recovery flow describes what happens when the user doesn't return to the redirectUrl specified in the Token.io request after a given amount of time.

For example, due to connectivity issues, the user may have completed the transaction and funds may have been transferred, but the user has not been redirected. In this type of scenario, the recovery flow should be implemented.

Token.io will continue to send webhooks as the payment status changes, and until a final status is set.

If you don't receive a webhook from Token.io for any reason we recommend using the GET /v2/payments/{paymentId} call.

See the API reference for details of the following call to retrieve details of a specific payment:

Payment status

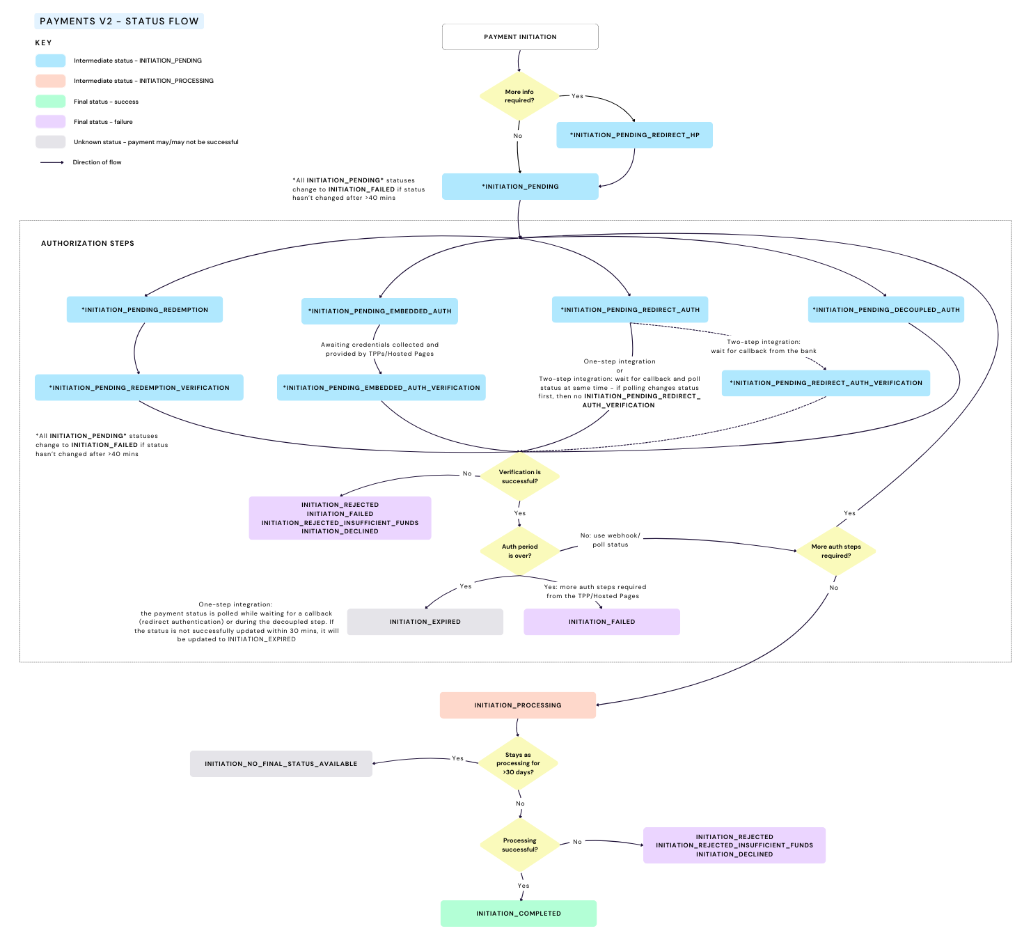
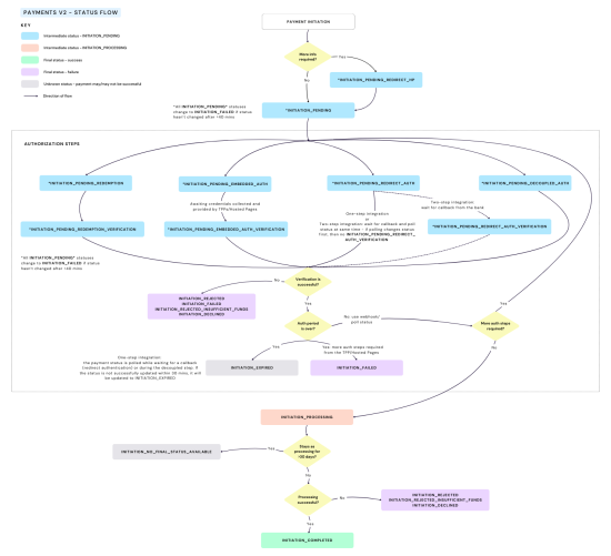
The following table describes the possible statuses that can be returned in the status field of the POST /v2/payments, GET /v2/payments/{paymentId} and POST v2/payments/{paymentId}/embedded-auth endpoints.

v2 Payment statuses
status Description Final/Intermediate

INITIATION_PENDING

Token.io has received the payment initiation and the initiation has passed Token.io's validation. No action is required; await the next step, e.g., Token.io sends a webhook with the status update, or a polling call.

Intermediate

INITIATION_PENDING_REDIRECT_AUTH

The payment request has been acknowledged by the bank and Token.io is awaiting user confirmation on the bank's page. If you're not using Token.io's Hosted Pages, you'll need to redirect the user to the URL found in the authentication field and await a callback from the bank (if you're handling callbacks) or from Token.io (if Token.io handles the callbacks for you).

Intermediate

INITIATION_PENDING_REDIRECT_AUTH_VERIFICATION

Token.io has received the callback information from the bank and is currently verifying it with the bank. No action is required; await the next step, e.g., Token.io sends a webhook with the status update, or a polling call.

Intermediate

INITIATION_PENDING_REDIRECT_HP

This status can only be observed if you're using Token.io's Hosted Pages and flowType is set to FULL_HOSTED_PAGES in the POST /v2/payments request.

You'll need to redirect the user to the url found in the authentication field and await a callback from Token.io's Hosted Pages after Token.io handles the entire flow for you.

Intermediate

INITIATION_PENDING_EMBEDDED_AUTH

Token.io is waiting for the requested input from the user. If you're not using Token.io's Hosted Pages, you must provide the requested information to process the payment. Required information can be found in the authentication object of the payment.

Intermediate

INITIATION_PENDING_EMBEDDED_AUTH_VERIFICATION

Token.io is waiting for the bank to process the provided information. No action is required; await the next step, e.g., Token.io sends a webhook with the status update, or a polling call.

Intermediate

INITIATION_PENDING_DECOUPLED_AUTH

Token.io is polling the status from the bank while the user authenticates in a decoupled way. No action is required; await the next step, e.g., Token.io sends a webhook with the status update, or a polling call.

Intermediate

INITIATION_PENDING_REDEMPTION

The payment is ready for redemption. No action is required; await the next step, e.g., Token.io sends a webhook with the status update, or a polling call.

Intermediate

INITIATION_PENDING_REDEMPTION_VERIFICATION

Token.io is waiting for the bank to redeem the payment. No action is required; await the next step, e.g., Token.io sends a webhook with the status update, or a polling call.

Intermediate

INITIATION_PROCESSING

The payment initiation request has been acknowledged by the bank and is now being processed. No action is required; await the next step, e.g., Token.io sends a webhook with the status update, or a polling call. If necessary, wait for additional webhooks to be sent. If a webhook is not received, then use a polling call every 120 mins. The status can be updated to one of INITIATION_COMPLETED, INITIATION_REJECTED or INITIATION_NO_FINAL_STATUS_AVAILABLE or INITIATION_EXPIRED (if the status polling period is exhausted).

Intermediate

INITIATION_COMPLETED

The final status, indicating that the payment initiation request has been successfully completed. This doesn't guarantee that the payment is settled.

Final

INITIATION_REJECTED

The final status, indicating that the payment initiation request has been rejected by the bank. More details are shared in the corresponding statusReasonInformation field.

Final

INITIATION_REJECTED_INSUFFICIENT_FUNDS

The final status, indicating that the payment initiation request has been rejected due to insufficient funds.

Final

INITIATION_FAILED

The final status, indicating that Token.io failed to proceed with the initiation due to problems with reaching the bank, or because payment authentication has not been completed within the allowed time period. More details are shared in the corresponding statusReasonInformation field.

For two-step banks, if the payment has been authorized, but Token.io is unable to reach the bank to redeem the payment, the request is retried for 35 mins. After this time the status is updated to INITIATION_FAILED.

For all banks, if the payment status is still INITIATION_PENDING* after 40 mins, it will be updated to INITIATION_FAILED.

Payments can transition to INITIATION_FAILED after less than 40 mins if Token.io is unable to reach the bank.

Final

INITIATION_DECLINED

The final status, indicating that the payment initiation request has been declined, in most cases actively by the user.

Final

INITIATION_EXPIRED

The final status, indicating that the bank has not responded to the payment initiation request.

The payment status is polled while waiting for a callback (redirect authentication) or during the decoupled step. If the status is not successfully updated within 30 mins, it will be updated to INITIATION_EXPIRED.

This status is only relevant for one-step payment flows.

Final

INITIATION_NO_FINAL_STATUS_AVAILABLE

The payment status has not been updated for some time and Token.io has stopped polling it. This is a final status, but it does not indicate success or failure. Please contact the bank to check the actual status of the payment.

Final

SETTLEMENT_IN_PROGRESS

This status is provided when a Token.io Settlement account is used as the beneficiary for the payment, and replaces the payment initiation status.

Token.io is waiting for the payment to reach the payee bank. No action is required; await the next step, e.g., Token.io sends a webhook with the status update, or a polling call.

The status will change to SETTLEMENT_IN_PROGRESS soon after Token.io receives the final status from the debtor bank.

Intermediate

SETTLEMENT_COMPLETED

This status is provided when a Token.io Settlement account is used as the beneficiary for the payment, and replaces the payment initiation status.

The payment has reached the payee bank and Token.io has matched the transaction in the TPP’s settlement account to the initiated payment.

For instant payments, SETTLEMENT_COMPLETED will be achieved within 30-45 minutes from payment initiation, at the latest.

For non-instant payments, the time to reach SETTLEMENT_COMPLETED will depend on the clearing period for the payment.

Final

SETTLEMENT_INCOMPLETE

This status is provided when a Token.io Settlement account is used as the beneficiary for the payment, and replaces the payment initiation status. Reconciliation has failed. This happens when Token.io doesn't find the corresponding transaction in the TPP's settlement account automatically.

See Settlement status for SEPA and SEPA Instant payments for more information.

Final

Please be aware that Token.io’s INITIATION_COMPLETED status does not guarantee funds transfer. It merely indicates/confirms the success of a payment initiation. INITIATION_COMPLETED means the final status on the bank’s side has been reached, regardless of whether or not this status is shared with Token.io, and there will be no further updates from the bank. For non-instant transfers, TPPs are strongly advised to look at the combination of statuses — Token.io’s status, as well as the final status from the bank — for a risk-based approach; otherwise, TPPs are advised to rely on end-to-end reconciliation for final status confirmation.

The following diagram show the flow between payment statuses.

GET /v2/payments

To retrieve payment information for multiple payments in one request, TPPs can use the GET /v2/payments call.

Token.io recommends that this API is used when webhooks are not working as expected. The date range should be restricted to less than one day.

Filtering capabilities allow for retrieving payment details by:

  • a specific set of paymentIds

  • all paymentIds except a specific set of paymentIds

  • one or more payment status values

  • all payments that don't have one or more payment status values

  • date range

  • refId list

  • sub-TPP reference id (onBehalfOfId)

  • PaymentRefundStatus

Callback for API-only integration

For the API-only integration callback, the bank calls back to Token.io and Token.io calls back to the TPP - as shown here:

You should not rely on the parameters in the callback url to determine the payment status and potential next steps.

We recommend that you use webhooks or polling instead.

In this callback, the query parameters always contain payment-id, member-id and state.

Example callback for Payments v2

https://tpp.callback.url?member-id=m:33V1ykzKwHbkWqt7fDz2WPPdH2Zt:5zKtXEAq&payment-id=pm2:24YYrAZ34sTo4A6C47rYandHke2L:2gFUX1NDgoi&state=CallbackState1725556043

 

or in JSON format:

{

    "member-id": "m:33V1ykzKwHbkWqt7fDz2WPPdH2Zt:5zKtXEAq",

    "payment-id": "pm2:24YYrAZ34sTo4A6C47rYandHke2L:2gFUX1NDgoi",

    "state": "CallbackState1725556043"

}

 

In rare cases the status may be returned.
This only applies to multi-redirect banks where the callback is executed synchronously.

Token.io processes callback asynchronously in order to return control of the browser to the TPP as soon as possible. The TPP should either wait for a webhook or poll the payment in order to determine the payment status and potential next steps.

request-timeout header

Banks may take some time to respond when a request is made. Therefore, Token.io recommends that you set a request-timeout header in your API-only POST /v2/payments requests to match the timeout of your client and avoid DEADLINE_EXCEEDED errors.

If this is set, Token.io sends a response when this timeout period has passed and will update payment status as soon as the bank has responded.

The following example demonstrates what happens when you set a request-timeout of 10 seconds and the call to the bank takes 15 seconds:

  1. The TPP makes a POST /v2/payments call.

  2. Token.io creates a resource with the status INITIATION_PENDING.

  3. Token.io starts the call to the bank.

  4. After 10 seconds from (1): Token.io returns the payment status INITIATION_PENDING.

  5. After 15 seconds from (3): Token.io receives a response from the bank and changes the status to, for example, INITIATION_PENDING_REDIRECT_AUTH. The update will be sent in a webhook, if the TPP is subscribed for webhooks.

  6. The TPP makes the GET /v2/payments/{id} call and receives the payment with INITIATION_PENDING_REDIRECT_AUTH.

Recovery flow

Sometimes the bank might not send the callback to Token.io.

In most cases, this means that the user was not able to login to the bank authorization page and the status remains as INITIATION_PENDING_REDIRECT_AUTH, changing to INITIATION_EXPIRED after 40 minutes.

Additionally, the callback may not be sent if, for example, the user successfully logs in, approves the payment and then closes the browser page too early, or there are some other connection issues. The transaction may have completed and funds may have been transferred, but the user hasn't been redirected from the bank page and the TPP didn't receive the callback. In these cases, we recommend continuing to watch the payment status updates via webhook, or by polling the payment, until the status is finalised.

The following recovery flow describes what happens when the user doesn't return to the redirectUrl specified in the Token.io request after a given amount of time.

For example, due to connectivity issues, the user may have completed the transaction and funds may have been transferred, but the user has not been redirected. In this type of scenario, the recovery flow should be implemented.

Token.io will continue to send webhooks as the payment status changes, and until a final status is set.

If you don't receive a webhook from Token.io for any reason we recommend using the GET /v2/payments/{paymentId} call.

See the API reference for details of the following call to retrieve details of a specific payment:

Payment status

The following table describes the possible statuses that can be returned in the status field of the POST /v2/payments, GET /v2/payments/{paymentId} and POST v2/payments/{paymentId}/embedded-auth endpoints.

v2 Payment statuses
status Description Final/Intermediate

INITIATION_PENDING

Token.io has received the payment initiation and the initiation has passed Token.io's validation. No action is required; await the next step, e.g., Token.io sends a webhook with the status update, or a polling call.

Intermediate

INITIATION_PENDING_REDIRECT_AUTH

The payment request has been acknowledged by the bank and Token.io is awaiting user confirmation on the bank's page. If you're not using Token.io's Hosted Pages, you'll need to redirect the user to the URL found in the authentication field and await a callback from the bank (if you're handling callbacks) or from Token.io (if Token.io handles the callbacks for you).

Intermediate

INITIATION_PENDING_REDIRECT_AUTH_VERIFICATION

Token.io has received the callback information from the bank and is currently verifying it with the bank. No action is required; await the next step, e.g., Token.io sends a webhook with the status update, or a polling call.

Intermediate

INITIATION_PENDING_REDIRECT_HP

This status can only be observed if you're using Token.io's Hosted Pages and flowType is set to FULL_HOSTED_PAGES in the POST /v2/payments request.

You'll need to redirect the user to the url found in the authentication field and await a callback from Token.io's Hosted Pages after Token.io handles the entire flow for you.

Intermediate

INITIATION_PENDING_EMBEDDED_AUTH

Token.io is waiting for the requested input from the user. If you're not using Token.io's Hosted Pages, you must provide the requested information to process the payment. Required information can be found in the authentication object of the payment.

Intermediate

INITIATION_PENDING_EMBEDDED_AUTH_VERIFICATION

Token.io is waiting for the bank to process the provided information. No action is required; await the next step, e.g., Token.io sends a webhook with the status update, or a polling call.

Intermediate

INITIATION_PENDING_DECOUPLED_AUTH

Token.io is polling the status from the bank while the user authenticates in a decoupled way. No action is required; await the next step, e.g., Token.io sends a webhook with the status update, or a polling call.

Intermediate

INITIATION_PENDING_REDEMPTION

The payment is ready for redemption. No action is required; await the next step, e.g., Token.io sends a webhook with the status update, or a polling call.

Intermediate

INITIATION_PENDING_REDEMPTION_VERIFICATION

Token.io is waiting for the bank to redeem the payment. No action is required; await the next step, e.g., Token.io sends a webhook with the status update, or a polling call.

Intermediate

INITIATION_PROCESSING

The payment initiation request has been acknowledged by the bank and is now being processed. No action is required; await the next step, e.g., Token.io sends a webhook with the status update, or a polling call. If necessary, wait for additional webhooks to be sent. If a webhook is not received, then use a polling call every 120 mins. The status can be updated to one of INITIATION_COMPLETED, INITIATION_REJECTED or INITIATION_NO_FINAL_STATUS_AVAILABLE or INITIATION_EXPIRED (if the status polling period is exhausted).

Intermediate

INITIATION_COMPLETED

The final status, indicating that the payment initiation request has been successfully completed. This doesn't guarantee that the payment is settled.

Final

INITIATION_REJECTED

The final status, indicating that the payment initiation request has been rejected by the bank. More details are shared in the corresponding statusReasonInformation field.

Final

INITIATION_REJECTED_INSUFFICIENT_FUNDS

The final status, indicating that the payment initiation request has been rejected due to insufficient funds.

Final

INITIATION_FAILED

The final status, indicating that Token.io failed to proceed with the initiation due to problems with reaching the bank, or because payment authentication has not been completed within the allowed time period. More details are shared in the corresponding statusReasonInformation field.

For two-step banks, if the payment has been authorized, but Token.io is unable to reach the bank to redeem the payment, the request is retried for 35 mins. After this time the status is updated to INITIATION_FAILED.

For all banks, if the payment status is still INITIATION_PENDING* after 40 mins, it will be updated to INITIATION_FAILED.

Payments can transition to INITIATION_FAILED after less than 40 mins if Token.io is unable to reach the bank.

Final

INITIATION_DECLINED

The final status, indicating that the payment initiation request has been declined, in most cases actively by the user.

Final

INITIATION_EXPIRED

The final status, indicating that the bank has not responded to the payment initiation request.

The payment status is polled while waiting for a callback (redirect authentication) or during the decoupled step. If the status is not successfully updated within 30 mins, it will be updated to INITIATION_EXPIRED.

This status is only relevant for one-step payment flows.

Final

INITIATION_NO_FINAL_STATUS_AVAILABLE

The payment status has not been updated for some time and Token.io has stopped polling it. This is a final status, but it does not indicate success or failure. Please contact the bank to check the actual status of the payment.

Final

SETTLEMENT_IN_PROGRESS

This status is provided when a Token.io Settlement account is used as the beneficiary for the payment, and replaces the payment initiation status.

Token.io is waiting for the payment to reach the payee bank. No action is required; await the next step, e.g., Token.io sends a webhook with the status update, or a polling call.

The status will change to SETTLEMENT_IN_PROGRESS soon after Token.io receives the final status from the debtor bank.

Intermediate

SETTLEMENT_COMPLETED

This status is provided when a Token.io Settlement account is used as the beneficiary for the payment, and replaces the payment initiation status.

The payment has reached the payee bank and Token.io has matched the transaction in the TPP’s settlement account to the initiated payment.

For instant payments, SETTLEMENT_COMPLETED will be achieved within 30-45 minutes from payment initiation, at the latest.

For non-instant payments, the time to reach SETTLEMENT_COMPLETED will depend on the clearing period for the payment.

Final

SETTLEMENT_INCOMPLETE

This status is provided when a Token.io Settlement account is used as the beneficiary for the payment, and replaces the payment initiation status. Reconciliation has failed. This happens when Token.io doesn't find the corresponding transaction in the TPP's settlement account automatically.

See Settlement status for SEPA and SEPA Instant payments for more information.

Final

Please be aware that Token.io’s INITIATION_COMPLETED status does not guarantee funds transfer. It merely indicates/confirms the success of a payment initiation. INITIATION_COMPLETED means the final status on the bank’s side has been reached, regardless of whether or not this status is shared with Token.io, and there will be no further updates from the bank. For non-instant transfers, TPPs are strongly advised to look at the combination of statuses — Token.io’s status, as well as the final status from the bank — for a risk-based approach; otherwise, TPPs are advised to rely on end-to-end reconciliation for final status confirmation.

The following diagram show the flow between payment statuses.

GET /v2/payments

To retrieve payment information for multiple payments in one request, TPPs can use the GET /v2/payments call.

Token.io recommends that this API is used when webhooks are not working as expected. The date range should be restricted to less than one day.

Filtering capabilities allow for retrieving payment details by:

  • a specific set of paymentIds

  • all paymentIds except a specific set of paymentIds

  • one or more payment status values

  • all payments that don't have one or more payment status values

  • date range

  • refId list

  • sub-TPP reference id (onBehalfOfId)

  • PaymentRefundStatus

Callback for API-only integration

For the API-only integration callback, the bank calls back to Token.io and Token.io calls back to the TPP - as shown here:

You should not rely on the parameters in the callback url to determine the payment status and potential next steps.

We recommend that you use webhooks or polling instead.

In this callback, the query parameters always contain payment-id, member-id and state.

Example callback for Payments v2

https://tpp.callback.url?member-id=m:33V1ykzKwHbkWqt7fDz2WPPdH2Zt:5zKtXEAq&payment-id=pm2:24YYrAZ34sTo4A6C47rYandHke2L:2gFUX1NDgoi&state=CallbackState1725556043

 

or in JSON format:

{

    "member-id": "m:33V1ykzKwHbkWqt7fDz2WPPdH2Zt:5zKtXEAq",

    "payment-id": "pm2:24YYrAZ34sTo4A6C47rYandHke2L:2gFUX1NDgoi",

    "state": "CallbackState1725556043"

}

 

In rare cases the status may be returned.
This only applies to multi-redirect banks where the callback is executed synchronously.

Token.io processes callback asynchronously in order to return control of the browser to the TPP as soon as possible. The TPP should either wait for a webhook or poll the payment in order to determine the payment status and potential next steps.

request-timeout header

Banks may take some time to respond when a request is made. Therefore, Token.io recommends that you set a request-timeout header in your API-only POST /v2/payments requests to match the timeout of your client and avoid DEADLINE_EXCEEDED errors.

If this is set, Token.io sends a response when this timeout period has passed and will update payment status as soon as the bank has responded.

The following example demonstrates what happens when you set a request-timeout of 10 seconds and the call to the bank takes 15 seconds:

  1. The TPP makes a POST /v2/payments call.

  2. Token.io creates a resource with the status INITIATION_PENDING.

  3. Token.io starts the call to the bank.

  4. After 10 seconds from (1): Token.io returns the payment status INITIATION_PENDING.

  5. After 15 seconds from (3): Token.io receives a response from the bank and changes the status to, for example, INITIATION_PENDING_REDIRECT_AUTH. The update will be sent in a webhook, if the TPP is subscribed for webhooks.

  6. The TPP makes the GET /v2/payments/{id} call and receives the payment with INITIATION_PENDING_REDIRECT_AUTH.

Recovery flow

Sometimes the bank might not send the callback to Token.io.

In most cases, this means that the user was not able to login to the bank authorization page and the status remains as INITIATION_PENDING_REDIRECT_AUTH, changing to INITIATION_EXPIRED after 40 minutes.

Additionally, the callback may not be sent if, for example, the user successfully logs in, approves the payment and then closes the browser page too early, or there are some other connection issues. The transaction may have completed and funds may have been transferred, but the user hasn't been redirected from the bank page and the TPP didn't receive the callback. In these cases, we recommend continuing to watch the payment status updates via webhook, or by polling the payment, until the status is finalised.

The following recovery flow describes what happens when the user doesn't return to the redirectUrl specified in the Token.io request after a given amount of time.

For example, due to connectivity issues, the user may have completed the transaction and funds may have been transferred, but the user has not been redirected. In this type of scenario, the recovery flow should be implemented.

Token.io will continue to send webhooks as the payment status changes, and until a final status is set.

If you don't receive a webhook from Token.io for any reason we recommend using the GET /v2/payments/{paymentId} call.

See the API reference for details of the following call to retrieve details of a specific payment:

Payment status

The following table describes the possible statuses that can be returned in the status field of the POST /v2/payments, GET /v2/payments/{paymentId} and POST v2/payments/{paymentId}/embedded-auth endpoints.

v2 Payment statuses
status Description Final/Intermediate

INITIATION_PENDING

Token.io has received the payment initiation and the initiation has passed Token.io's validation. No action is required; await the next step, e.g., Token.io sends a webhook with the status update, or a polling call.

Intermediate

INITIATION_PENDING_REDIRECT_AUTH

The payment request has been acknowledged by the bank and Token.io is awaiting user confirmation on the bank's page. If you're not using Token.io's Hosted Pages, you'll need to redirect the user to the URL found in the authentication field and await a callback from the bank (if you're handling callbacks) or from Token.io (if Token.io handles the callbacks for you).

Intermediate

INITIATION_PENDING_REDIRECT_AUTH_VERIFICATION

Token.io has received the callback information from the bank and is currently verifying it with the bank. No action is required; await the next step, e.g., Token.io sends a webhook with the status update, or a polling call.

Intermediate

INITIATION_PENDING_REDIRECT_HP

This status can only be observed if you're using Token.io's Hosted Pages and flowType is set to FULL_HOSTED_PAGES in the POST /v2/payments request.

You'll need to redirect the user to the url found in the authentication field and await a callback from Token.io's Hosted Pages after Token.io handles the entire flow for you.

Intermediate

INITIATION_PENDING_EMBEDDED_AUTH

Token.io is waiting for the requested input from the user. If you're not using Token.io's Hosted Pages, you must provide the requested information to process the payment. Required information can be found in the authentication object of the payment.

Intermediate

INITIATION_PENDING_EMBEDDED_AUTH_VERIFICATION

Token.io is waiting for the bank to process the provided information. No action is required; await the next step, e.g., Token.io sends a webhook with the status update, or a polling call.

Intermediate

INITIATION_PENDING_DECOUPLED_AUTH

Token.io is polling the status from the bank while the user authenticates in a decoupled way. No action is required; await the next step, e.g., Token.io sends a webhook with the status update, or a polling call.

Intermediate

INITIATION_PENDING_REDEMPTION

The payment is ready for redemption. No action is required; await the next step, e.g., Token.io sends a webhook with the status update, or a polling call.

Intermediate

INITIATION_PENDING_REDEMPTION_VERIFICATION

Token.io is waiting for the bank to redeem the payment. No action is required; await the next step, e.g., Token.io sends a webhook with the status update, or a polling call.

Intermediate

INITIATION_PROCESSING

The payment initiation request has been acknowledged by the bank and is now being processed. No action is required; await the next step, e.g., Token.io sends a webhook with the status update, or a polling call. If necessary, wait for additional webhooks to be sent. If a webhook is not received, then use a polling call every 120 mins. The status can be updated to one of INITIATION_COMPLETED, INITIATION_REJECTED or INITIATION_NO_FINAL_STATUS_AVAILABLE or INITIATION_EXPIRED (if the status polling period is exhausted).

Intermediate

INITIATION_COMPLETED

The final status, indicating that the payment initiation request has been successfully completed. This doesn't guarantee that the payment is settled.

Final

INITIATION_REJECTED

The final status, indicating that the payment initiation request has been rejected by the bank. More details are shared in the corresponding statusReasonInformation field.

Final

INITIATION_REJECTED_INSUFFICIENT_FUNDS

The final status, indicating that the payment initiation request has been rejected due to insufficient funds.

Final

INITIATION_FAILED

The final status, indicating that Token.io failed to proceed with the initiation due to problems with reaching the bank, or because payment authentication has not been completed within the allowed time period. More details are shared in the corresponding statusReasonInformation field.

For two-step banks, if the payment has been authorized, but Token.io is unable to reach the bank to redeem the payment, the request is retried for 35 mins. After this time the status is updated to INITIATION_FAILED.

For all banks, if the payment status is still INITIATION_PENDING* after 40 mins, it will be updated to INITIATION_FAILED.

Payments can transition to INITIATION_FAILED after less than 40 mins if Token.io is unable to reach the bank.

Final

INITIATION_DECLINED

The final status, indicating that the payment initiation request has been declined, in most cases actively by the user.

Final

INITIATION_EXPIRED

The final status, indicating that the bank has not responded to the payment initiation request.

The payment status is polled while waiting for a callback (redirect authentication) or during the decoupled step. If the status is not successfully updated within 30 mins, it will be updated to INITIATION_EXPIRED.

This status is only relevant for one-step payment flows.

Final

INITIATION_NO_FINAL_STATUS_AVAILABLE

The payment status has not been updated for some time and Token.io has stopped polling it. This is a final status, but it does not indicate success or failure. Please contact the bank to check the actual status of the payment.

Final

SETTLEMENT_IN_PROGRESS

This status is provided when a Token.io Settlement account is used as the beneficiary for the payment, and replaces the payment initiation status.

Token.io is waiting for the payment to reach the payee bank. No action is required; await the next step, e.g., Token.io sends a webhook with the status update, or a polling call.

The status will change to SETTLEMENT_IN_PROGRESS soon after Token.io receives the final status from the debtor bank.

Intermediate

SETTLEMENT_COMPLETED

This status is provided when a Token.io Settlement account is used as the beneficiary for the payment, and replaces the payment initiation status.

The payment has reached the payee bank and Token.io has matched the transaction in the TPP’s settlement account to the initiated payment.

For instant payments, SETTLEMENT_COMPLETED will be achieved within 30-45 minutes from payment initiation, at the latest.

For non-instant payments, the time to reach SETTLEMENT_COMPLETED will depend on the clearing period for the payment.

Final

SETTLEMENT_INCOMPLETE

This status is provided when a Token.io Settlement account is used as the beneficiary for the payment, and replaces the payment initiation status. Reconciliation has failed. This happens when Token.io doesn't find the corresponding transaction in the TPP's settlement account automatically.

See Settlement status for SEPA and SEPA Instant payments for more information.

Final

Please be aware that Token.io’s INITIATION_COMPLETED status does not guarantee funds transfer. It merely indicates/confirms the success of a payment initiation. INITIATION_COMPLETED means the final status on the bank’s side has been reached, regardless of whether or not this status is shared with Token.io, and there will be no further updates from the bank. For non-instant transfers, TPPs are strongly advised to look at the combination of statuses — Token.io’s status, as well as the final status from the bank — for a risk-based approach; otherwise, TPPs are advised to rely on end-to-end reconciliation for final status confirmation.

The following diagram show the flow between payment statuses.

GET /v2/payments

To retrieve payment information for multiple payments in one request, TPPs can use the GET /v2/payments call.

Token.io recommends that this API is used when webhooks are not working as expected. The date range should be restricted to less than one day.

Filtering capabilities allow for retrieving payment details by:

  • a specific set of paymentIds

  • all paymentIds except a specific set of paymentIds

  • one or more payment status values

  • all payments that don't have one or more payment status values

  • date range

  • refId list

  • sub-TPP reference id (onBehalfOfId)

  • PaymentRefundStatus

 

If you have any feedback about the developer documentation, please contact devdocs@token.io

© 2025 TOKEN, INC.     ALL RIGHTS RESERVED.